Москва, Artplay +7 (495) 287-00-40 МЕНЮ
  • Клиент:OOO “АГРОИНВЕСТ”
  • Адрес:Тверская область, Кашинский район, берег Угличского водохранилища, Волга
  • Проектировщик:"ААБА-архитектура"
  • Организатор:Георгий Куценко
  • Автор:Ю.Логинов
  • При участии:Виктория Гомбиовская - "House of the Nobleman" / "CB Richard Ellis"
  • Консультант:"Jones Lang LaSalle"
  • Проектирование:февраль 2011
  • Строительство:май 2012
Иллюстрации к исследованию

Интеграция проекта в схему развития территории Тверской области и Золотого кольца

Проект способен стать частью масштабного девелопмента на юге Тверской области (Кашинский район). Причиной тому является потенциальное развитие стратегии привлечения в регион туристов, следующих по маршруту Золотого Кольца.

Описание ситуации и проблемы: в Тверской области находятся два города - объекта Золотого Кольца, одного из самых популярных маршрутов России, описанного всеми зарубежными и отечественными путеводителями по России - Калязин и Кашин. В настоящий момент, в силу своего географического положения и дорожной трассировки Кашин находится не на “кольце”, а в “тупике” относительно основного движения по Золотому Кольцу. Многие автолюбители, прокладывая маршрут, пропускают Кашин, направляясь по благоустроенному шоссе Р-104 от Калязина к следующим пунктам стандартного турмаршрута - Угличу и Мышкину.

Решение предполагает реализацию принципа “закольцованности маршрута”. Этот принцип был впервые сформулирован и описан идеологами современного ритейла (самые эффективные торговые молы имеют закольцованную структуру). Актуальные стратегии и инструментарий развития туристической экономики и логистики также имеют в своем арсенале этот принцип. Девелоперы стараются избегать “тупиков”, ориентируясь на рациональные принципы психологии мотивации движения. Проект включает и ориентирован на развитие дорожной и туристической инфраструктуры и сервиса северного берега Волги на отрезке Кашин - Углич.

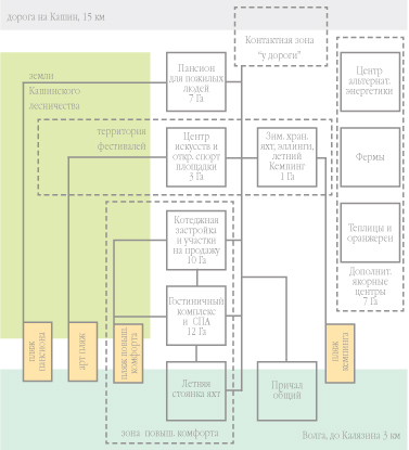
Частью проекта должна являться цепочка объектов, ориентированных на туристический сектор. Её притягательность будет ключем в выборе маршрута через Кашин на Углич по северному берегу. Выявление участков для развития и планирование реновационной инфраструктурной деятельности должны проводиться согласно предстоящему аналитическому исследованию потенциальных достопримечательностей и атрактивов обновленного маршрута Золотого Кольца. Якорными объектами могут быть уникальные природные рекреации, архитектурные памятники, объекты этнографического наследия, а также новые объекты и художественные инициативы культурного девелопмента. Идеология представленного проекта развития территории “АГРОИНВЕСТ” является частью вышеописанной стратегии. Партнерами в реализации проекта могут стать как районные и областные, так и федеральные программы развития.


Участок общей площадью 35 га

находится в собственности ООО «АГРОИНВЕСТ», расположен по адресу: Тверская область, Кашинский район, участок между деревнями Волжанка и Спас, берег Угличского водохранилища, Волга

Цель проекта - инициировать культурное и коммерческое развитие территории района и области. Основной вклад в культурное развитие региона должны внести адоптированные туристические программы Золотого кольца. Коммерческой целью является извлечение прибыли от участия в перспективных коммерческих проектах, а также доходов от продажи и сдачи в аренду земельных участков и коттеджей.

Исследование должно включать область маркетинга, планировочного зонирования и инженерных технологий благоустройства территории, а также рассматривать программу развития территории как части федеральных и областных культурных программ.

Задачей предпроектного этапа будет, основываясь на материалах аналитического исследования, определить и привлечь ключевых игроков для системной ступенчатой реализации проекта и разработать схему развития, по которой проект как можно раньше начнет приносить стабильный доход.

Гоша Куценко
Гоша Куценко
Актер, сценарист, продюсер и общественный деятель
Отзыв:
Мы искренне благодарим архитектурно-проектное бюро и лично Юрия Логинова за консультирование и разработку обновленного плана-стратегии развития туризма города Кашин Тверской области – как части ЗОЛОТОГО КОЛЬЦА. Проект «Арт-Волга» - это широкие перспективы развития для региона при плодотворном взаимодействии частного малоэтажного строительства и масштабных художественных инициатив.
Мы любим проектировать. Смотрите другие наши проекты.
Bent House
Архитектура
Bent House
Архитектура
Akbulak Club
Архитектура
Tulipan Park. Генплан г.Hostivice, Прага
Дизайн загородного дома - Москва
Архитектура
Сосновый берег - загородный дом
Дизайн коттеджного поселка
Генплан
Микрорайон "Vrsovice", Прага
Фото дизайна информационного центра
Архитектура
Остров ИСТРА - инфо центр Capital Group
Алексин двор - дизайн фото
Генплан
Алексин двор
Бюро aaba.ru
Генплан
Универсальный ландшафтный модуль
Bent House
Архитектура
Bent House
Апартаменты "Московская панорама"
Интерьер
Апартаменты "Московская панорама"
Профессиональный дизайн салонов красоты
Интерьер
Благовещенский - салон красоты "МОНЕ"
Дизайн салона красоты
Салоны красоты
Комсомольский 41 - салон "МОНЕ"
Интерьер
Танцевальная студия BEST
Дизайн гостиницы
Интерьер
Гостиница Москва (Four Seasons)
Мобильный отель
Архитектура
Мобильный отель / Дом на дереве
Дизайн дома от частного архитектора
Архитектура
Дом Галерея
Профессиональный дизайн салона красоты от Юрия Логинова
Интерьер
Savanna салон красоты
Архитектура
Akbulak Club
Архитектура
Tulipan Park. Генплан г.Hostivice, Прага
Услуги частного архитектора
Интерьер
Интерьер компании «Деловой Мир Онлайн»
Дизайн виллы - Москва
Архитектура
Вилла "Lotus"
Дизайн загородного дома - Москва
Архитектура
Сосновый берег - загородный дом
Интерьер
Авиамоторная - салон красоты "МОНЕ"
Дизайн переговорной
Интерьер
ВТБ24. Переговорный комплекс
Дизайн коттеджного поселка
Генплан
Микрорайон "Vrsovice", Прага
Дизайн книжного магазина
Интерьер
Сеть книжных магазинов «Букбери»
Дизайн салонов красоты фотогалерея интерьера
Интерьер
Б.Грузинская - салон красоты "МОНЕ"
Дизайн торговых центров
Интерьер
Торговый комплекс "Европарк"
Наша компания aaba
Интерьер
Арт-площадка ARTPLAY
Дизайн салона красоты в стиле хай тек
Интерьер
Садовническая 57 - салон красоты МОНЕ
Интерьер
Prosecco Bar PR11
Интерьер
Персона Салон
Интерьер
Долгоруковская 35 - салон красоты МОНЕ
Дизайн энергоэффективного дома
Архитектура
Октагон - загородный дом с теплицей
Рассчитать
стоимость проекта
Рассчитать